English 今天是
       
网站首页 > 通知 > 培 训

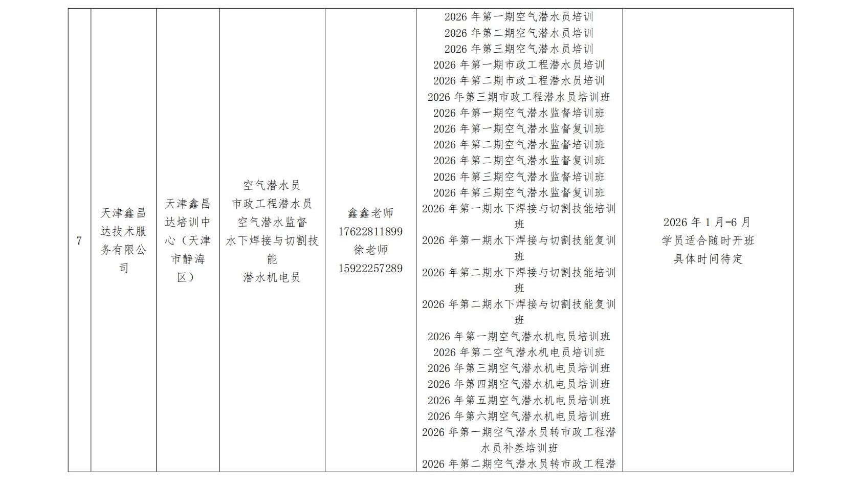
CDSA海陆工程类培训机构2026年上半年培训计划

2026-02-26 15:33:18 中国潜水救捞行业协会 阅读
中国潜水打捞协会版权所有  ©2003-2026 www.cdsca.org.cn  京公网安备11010102004378号