English 今天是
       
网站首页 > 通知 > 通知公告

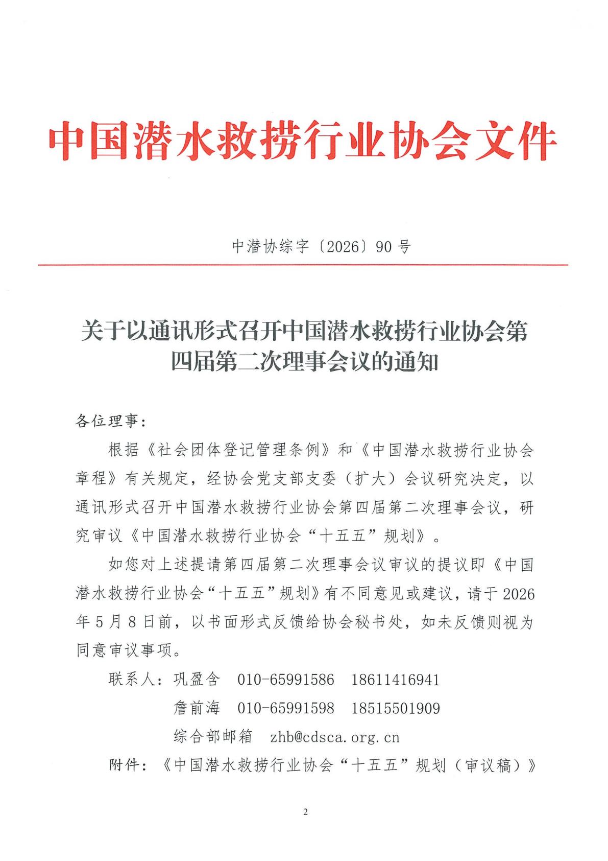
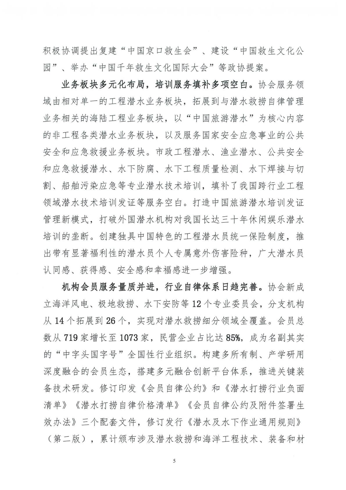
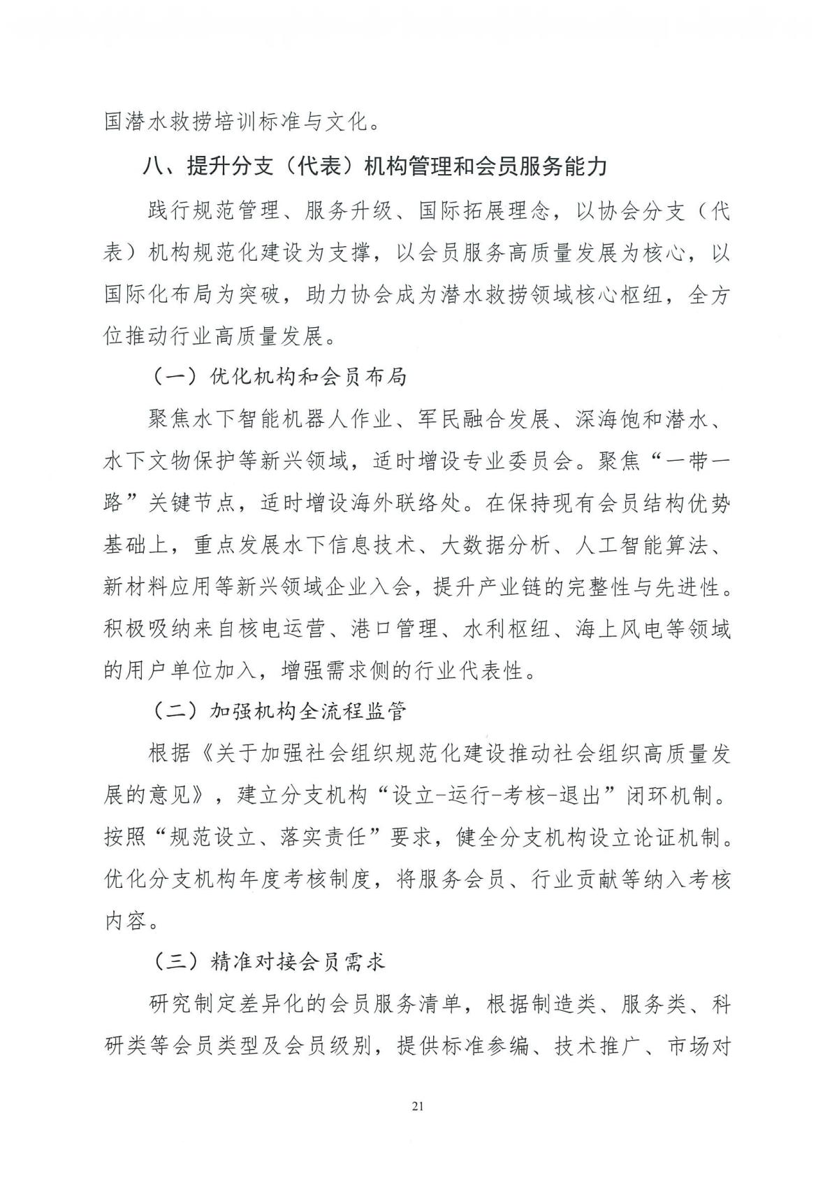
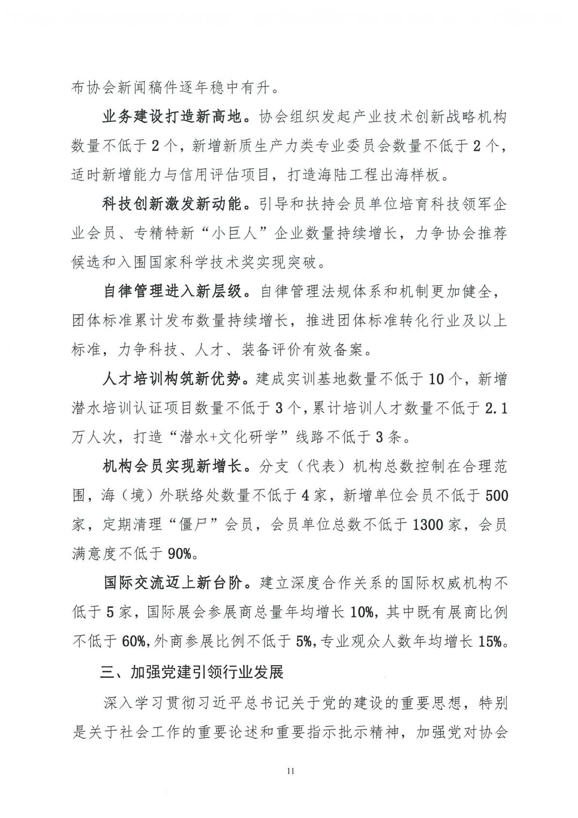
第四届第二次理事会会议的通知

2026-04-27 14:01:24 中国潜水救捞行业协会 阅读
中国潜水打捞协会版权所有  ©2003-2026 www.cdsca.org.cn  京公网安备11010102004378号